近期,中共中央国务院发布中央一号文件《关于全面推进乡村振兴 加快农业农村现代化的意见》,总结了“十三五”时期现代农业建设取得的重大进展、乡村振兴实现的良好开局,并指出,“十四五”时期是开启全面建设社会主义现代化国家新征程、向第二个百年奋斗目标进军的第一个五年。党中央认为,要把全面推进乡村振兴作为实现中华民族伟大复兴的一项重大任务,举全党全社会之力加快农业农村现代化。“三农”发展将为金融支持提供新的机遇。
一、我国农业农村发展进入新阶段
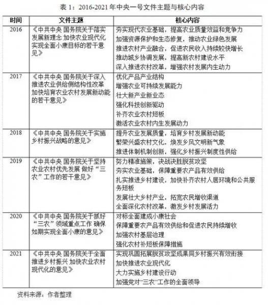
“十三五”时期,我国农业农村发展取得新的历史性成就。农民人均收入较2010年翻一番多,现行标准下农村贫困人口全部脱贫,贫困县全部摘帽,易地扶贫搬迁任务全面完成,消除了绝对贫困和区域性整体贫困,创造了人类减贫史上的奇迹。农村人居环境明显改善,农村改革向纵深推进,农村社会保持和谐稳定,农村即将同步实现全面建成小康社会目标。历年中央一号文件关注的主题均为“三农”问题,从农业基础、农业产业发展、农村改革、乡村建设等角度出发,对我国农村农业发展提出指导意见。一号文件的主题变化反映出我国农业农村发展取得的阶段性成果,也反映了新时代农业农村问题主要关注点的升级与转变。
第一,粮食安全、种子安全的重要性进一步凸显。粮食安全是我国经济发展的重要基础。2021年中央一号文件强调,地方各级党委和政府要切实扛起粮食安全政治责任,实行粮食安全党政同则。完善粮食安全省长责任制和“菜篮子”市长负责制,确保粮、棉、油、糖、肉等供给安全。种子安全是保障粮食安全的重要基础。2016年,中央一号文件指出要加快推进现代种业发展,保障国家种业安全。从种业自主创新开发、种业繁育基地建设、依法治种等角度提出要求。2021年,时隔5年后,在更加复杂多变的国际政经格局下,中央一号文件再次部署种业发展,提出打好种业翻身仗,加快实施农业生物育种重大科技项目,深入实施农作物和畜禽良种联合攻关,有序推进生物育种产业化应用,支持种业龙头企业建立健全商业化育种体系,加快建设南繁硅谷 。
截至2019年,我国持经营许可证的种业生产企业不足1万家,其中具有研发能力的仅有100家左右,且企业规模普遍较小、研发能力不足。大量跨国种子企业进入我国,客观上制约了本土优势品种的研发和推广,使得国内种子市场份额逐渐减少。当前,我国玉米等主要农作物品种、蔬菜新品种、园艺植物的种源在很大程度上依赖国外进口。美国排名前10的种业公司占全球市场份额的70%,我国排名前10的种业公司占全球份额的10%左右。美国的孟山都、杜邦和德国的拜尔等公司在种子生物技术领域形成垄断局面。因此,实现粮食种子自给自足是我国确保粮食安全的重要前提。育种行业具备投入大、风险高、见效慢等特征,此次一号文件特别强调要支持生物育种科技项目,加强良种繁育体系建设,打好种业翻身仗。预期生物育种、种子繁育等产业有望获得更多资源支持,实现种业的稳健发展。
第二,从农业基础设施优化建设向全面现代化农业产业转型,夯实现代农业基础。2016年,在“十三五”开局之年,中央一号文件提出夯实现代农业基础,对高标准农田建设、农田水利建设提出量化标准,将做好农业种植的基础设施作为重要工作思路。2020年,我国高标准农田存量面积约7.48亿亩,新建成面积8391万亩,超过8亿亩的发展目标。农田水利建设、农业基础研发等也是2016年农业发展的重要部署,对农业规模经营的表述仍停留在“发挥多种形式农业适度规模经营引领作用”。农业规模化、现代化经营背后需要突破的包括农业现代化产业链的构建、农业产业链分工、充分保障农民收入的利益分配机制等。2017年,中央一号文件对发展农业产业新业态做出重要部署,提出大力发展乡村休闲旅游、农村电商、现代食品加工等新型农业业态。2020年,我国农林牧渔业总产值已突破12万亿元,形成了近9万家农业产业化企业,1542家龙头企业,多家电商企业布局农村电商,农业规模化发展已形成较好开局。2021年中央一号文件提出,要强化现代农业科技和物质装备支撑,要构建现代乡村产业体系,推进现代农业经营体系建设,让农民分享产业增值收益。
第三,乡村建设向精细化、宜居化方向迈进,县镇村融合程度提升。2016年,中央一号文件对于乡村建设的规划主要包含农村基础设施建设(水、电、路等)、农村公共服务水平(教育、医疗、养老、文化娱乐等)、农村人居环境整治及美丽宜居乡村建设(污水治理、改厕、生态环境建设等)、农村劳动力转移及脱贫攻坚。五年的时间里,现行标准下农村贫困人口全部脱贫,乡村建设取得一系列成绩。截至2019年底,具备条件的乡镇和建制村实现通硬化路,97%的乡镇有了快递网点;农村基本实现稳定可靠的供电服务覆盖。截至2020年9月,农村通光纤和4G的比例已达到98%以上,80%以上农村人口实现了自来水饮水,农村卫生厕所普及率超过65%,生活垃圾收运处置体系覆盖90%以上的行政村。在2021年中央一号文件中,实施乡村建设活动的内涵体现在加快推进村庄规划工作、加强乡村公共基础设施建设(路、燃气、清洁能源、5G、移动物联网等)、农村人居环境整治行动(改厕、污水处理等)、农村基本公共服务(与县并轨、城乡统一)、全面促进农村消费(电商、物流、仓储冷链等)、农村农业优先发展投入保障(一般公共预算、金融资源等)。可以预见,“十四五”时期,县城、乡镇、农村的界限将更加模糊化,形成以人为核心的新型城镇化,打通城乡要素交换、双向流动的制度性通道,以县域为整体的区域将成为乡村振兴的重要着力点,以县域为重要载体的城镇化建设步伐加快。围绕县域的投资、消费等将成为我国经济发展的潜在增长点。
第四,农村集体产权制度改革逐渐明晰,土地资源利用效率进一步提升。2018年中央一号文件提出推进宅基地所有权、资格权、使用权的“三权分置”,并要求落实好承包经营地所有权、承包权、经营权的“三权分置”。2020年新修订的《土地管理法》明确了农村集体经营性建设用地可以入市交易。围绕“三块地”的产权制度改革逐步深化,在提升土地利用效率与保护农民利益及耕地安全之间稳步探索最佳平衡点。2021年中央一号文件提出,坚持农村土地农民集体所有制不动摇,坚持家庭承包经营基础性地位不动摇,有序开展第二轮土地承包到期后再延长30年试点,保持农村土地承包关系稳定并长久不变,健全土地经营权流转服务体系。积极探索实施农村集体经营性建设用地入市制度。完善盘活农村存量建设用地政策。加强宅基地管理,稳慎推进农村宅基地制度改革试点,探索宅基地所有权、资格权、使用权分置有效实现形式。规范开展城乡建设用地增减挂钩,完善审批实施程序、节余指标调剂及收益分配机制。2021年基本完成农村集体产权制度改革阶段性任务,发展壮大新型农村集体经济。随着“三块地”制度的逐渐明晰,围绕土地流转交易的信息化平台的建设将成为可能。届时,全国统一的估值定价系统、土地流转信息系统等将为盘活土地价值、激发土地活力提供重要支持。
第五,坚持绿色农业发展路径不动摇。绿色农业是我国发展绿色经济的重要组成部分。2016年中央一号文件指出,要加强资源保护和生态修复,推动农业绿色发展,特别强调了对山水林田湖生态保护及修复工程,对渔业资源的休渔禁渔及跨地区跨流域的生态保护补偿机制。2017年中央一号文件强调推行绿色生产方式,包括农业清洁生产、农业节水工程、生态环境整治等。坚持绿色农业发展道路是贯穿“十三五”期间农业发展的主旋律之一。2021年中央一号文件继续将推进绿色农业发展作为重点工作之一,特别强调了发展绿色农产品,对土壤、水资源等的优化利用。要在长江经济带、黄河流域建设农业面源污染综合治理示范县,并强调推进以长江为重点的渔政执法能力建设。对绿色农业发展的重点问题的表述更加明确具体,达到更高要求。展望“十四五”时期,农业绿色发展要求将与完善农业生产力布局、高效利用水土资源、科学使用农业投入品等进程融合协调,创造产业融合、创新农业、再生农业、循环农业、休闲农业等新型发展模式,迎来较大发展空间。

二、金融机构支持农业农村发展面临新机遇
为农业发展匹配适应的金融资源是历年中央文件部署的发展方向之一。2016年,中央一号文件强调要推动金融资源更多向农村倾斜,对农村金融服务体系、金融机构信贷资源及产品模式创新、农村金融监管与风险防控进行部署。2017年,中央一号文件强调要加快农村金融创新,特别是抵押融资产品范围的拓宽、保险制度的设立及对涉农企业的综合金融服务等。同时,对农产品期货、期权市场建设提出了更高要求。2018-2019年,中央一号文件延续了前期的意见方向与思路,主要对金融机构如何更好地对“三农”领域加大信贷及综合金融服务进行指引。2020年,中央一号文件在前期基础上加入了对中央及地方财政“三农”投入力度,在财政预算中向农业农村倾斜,通过地方政府一般债券指出安排支持易地扶贫及乡村振兴项目建设的专项债。要强化对“三农”信贷的货币、财税、监管政策正向激励,给予低成本资金支持。以财税、信贷及综合化服务为主体的综合金融服务将为“三农”服务提供更加全面的资金支持。结合2021年中央一号文件的部署,展望“十四五”,金融机构支持农业发展将有望迎来新机遇。
第一,支持现代农业设施建设和乡村建设行动的专项债券发行。自2019年以来,我国地方政府发行乡村振兴专项债券规模已累计超过233亿元,累计发行支持农业农村的政府专项债券865亿元,四川、湖北、江西、河南、福建、辽宁、河北、山东等地发行规模处于前列。目前乡村振兴类专项债券主要募投领域有道路、桥梁、水系、村庄整治、厕所建设等基础设施项目,农产品种植(养殖)、销售项目,供排水、医疗、教育等公共服务配套项目以及乡村旅游项目。2021年中央一号文件强调,支持地方政府发行一般债券和专项债券用于现代农业设施建设和乡村建设行动,并要求制定出台操作指引。“十四五”规划(草案)指出要加大地方政府债券支持农业农村力度。在2020年上半年债券违约背景下,银行在债券承销业务拓展策略上逐步向重点战略行业、优质国企、地方债业务倾斜。支持乡村振兴一般债及专项债发行是银行践行支持乡村振兴的战略选择,也将为银行债券业务带来较大增长空间。
第二,参与乡村振兴基金,以一级市场投资方式参与乡村振兴项目建设。2021年中央一号文件特别提出,支持以市场化方式设立乡村振兴基金,撬动金融资本、社会力量参与,重点支持乡村产业发展。我国多地已积极探索运用股权投资业务服务乡村振兴,探索形成以地方政府引导基金为主的母基金与社会资本参与的多项平行字基金并行的发展模式。截至2月末,乡村振兴母基金达86只,投资方式以直投为主,部分基金是通过投贷联动的方式运营。广东、江苏、山东、河南等地相关投资基金已初具规模。引导社会资本参与乡村振兴建设、并通过地方政府财政的倾斜支持,乡村振兴基金将有助于充分发挥出“杠杆”作用,加大支持力度,合理把控项目风险。未来,“三农”产业基金可通过股权转让、收购、公开上市等方式退出,以股权投资服务乡村振兴的前景有望进一步拓宽。目前,部分金融机构积极参与乡村振兴基金的发起设立、托管等业务。
第三,参与构建完善涉农信息数据平台,大力发展农村普惠金融业务。2021年中央一号文件特别强调,支持市县构建域内共享的涉农信用信息数据库,用3年时间基本建成较完善的新型农业经营主体信用体系。当前,部分银行业金融机构积极与当地林业、农业、科技等政府部门合作,推进整村信息批量采集工作,搭建客户基础信息库。互联网电商平台通过整合物流、资金流、信息流等信息形成涉农信息数据平台。部分互联网机构通过AI及物联网技术,对农业种植过程中的生长情况进行捕捉,形成动态监测数据。长期以来,困扰金融行业支持“三农”发展的主要因素之一即为农业高风险、信息不对称的特征,建立区域内部涉农信用信息数据库有助于环节这一信息不对称情况,为农村数字普惠金融发展奠定基础。目前,建设银行通过与地方政府合作,搭建土地流转交易平台,外联种植补贴数据、种植或养殖投保数据等,作为基础进行贷款投放。
第四,丰富涉农授信指南,对农机具和大棚设施抵押等新型抵押模式进行创新,支持新产业新业态。2021年中央一号文件指出,鼓励金融机构开发专属金融产品支持新兴农业经营主体和农村新产业新业态,增加首贷、信用贷。随着现代农业产业发展成熟,产业融合程度持续加深,农业种养殖、农产品加工制造、农业文化旅游服务业的关联度增强。金融机构要持续增强对农业细分产业及新兴业态的跟踪分析,丰富涉农授信指引,覆盖种植、养殖、乳业、农副食品加工、生物育种等行业,积极拓展生猪活体抵押、农机具抵押和大棚设施抵押等新型抵押模式。围绕农村土地经营权、城乡建设指标增减挂钩等的抵质押融资进行授信探索。对休闲农业、农村康养等领域加强跟踪研究。目前,农业银行针对农业细分领域的授信指引覆盖的细分行业近60余个,并积极探索新型农业抵押授信模式。
三、几点建议
结合2021年中央一号文件及“十四五”规划,商业银行可积极加大对乡村振兴、县域经济的支持力度,把握增长潜力及机遇。
第一,围绕乡村振兴战略形成管理及工作机制。结合2021年中央一号文件与“十四五”规划建议草案,“十四五”期间,乡村振兴战略的实施需要金融机构加大支持力度,探索优化支持方式及路径,涉及银行的多部门、多条线、子公司及附属机构等。建议围绕乡村振兴、“三农”发展、县域金融发展等形成管理及工作机制,统筹协调银行内外部资源,结合自身发展现状及资源约束,有选择地拓展支农支小服务,并形成统一战略目标及实施路径。
第二,立足支持现代农业发展、乡村建设、绿色农业项目,丰富金融服务模式。随着我国农村农业发展迈入新阶段,脱贫攻坚取得全面胜利,金融机构对“三农”业务的认识也需要形成新共识。困扰金融机构发展“三农”业务的传统困难,如农业相关所有权制度的法律界定、农业面临的供需端波动性导致的价格波动、农业企业经营模式规范性及信用信息不足、涉农信贷不良回收处置面临难度等,在逐步地改善与消失。随着法律制度的不断推进、农业龙头企业对农业产业链的带动作用、地方政府在涉农信贷中提供的保障与支持、信息技术对农业种植及销售的指引作用等,“三农”业务不再难以触碰,而是蕴含巨大机遇的业务领域。建议金融机构结合中央一号文件与“十四五”规划建议草案的指引,对现代农业发展,如农业产业链、农业新业态等加大支持力度,把握乡镇建设带来的基建投资机遇,坚持支持绿色农业项目。建立与现阶段及未来短期阶段内农业发展相适应的授信指引及其他综合金融服务能力。
第三,建立健全同业、异业合作机制,共同努力推动农业信息化发展进程,推进数字普惠金融向乡村延伸。在乡风乡情的传统约束下,农村信用建设是一张无形的网、无形的约束。随着5G、物联网等信息基础设施向农村延伸,城市、县域、乡镇、农村层面的信用数据有望形成信息化集成平台,结合数据信息的新型信用体系有望实现无形至有形的转变,为大型金融机构、非本土化金融服务者提供充分的信用基础。良好的信用建设需要政府、金融机构、企业、农户的各方支持。金融机构与互联网金融平台应主动加强合作,利用所具备科技实力沉淀信用数据,将数字普惠金融服务向乡村延伸。金融机构可聚焦现代农业产业集群、家庭农场、农业产业链、农村道路及污水处理等业务领域,加强产品创新及信息采集、数据库建设,夯实渠道、客群拓展能力,通过线上线下一体化的业务模式推广普惠金融业务。
第四,增强综合金融服务能力,通过对公及个人授信、债券发行、参与设立乡村振兴基金、托管业务等,全面拓展金融服务。当前,地方政府在县域、城镇、乡村的投入有所增加,银行业金融机构在拓展业务时可依托资产业务,全面参与支持政府在乡村振兴领域的各类项目及投入,通过发行债券、参与设立乡村振兴基金、参与托管业务等,拓展各类金融服务。例如,目前乡村振兴债券的投资领域主要包括县域乡村的基础设施建设补短板、社会保障项目或人居环境改善项目。传统认识下,此类授信主体并非大型商业银行的授信目标,可探索通过参与债券、基金等其他模式切入相关业务领域。
